下载中心
|
软件购买
|
各地鹏业
首 页
资讯动态
鹏业新闻
行业新闻
市场动态
成功案例
服务动态
产品与解决方案
产品中心
产品与下载
云计价i20专栏
安装算量体验
电子数据标准专栏
财评系统专栏
智慧造价
工程造价整体解决方案
建设工程项目造价管理
招投标管理
石油行业信息化管理系统
财政投资评审系统
造价数据中心整体解决方案
智慧房产
住宅专项维修资金综合管理
物业管理公共事务决策平台
住宅专项维修资金财务核算
商品房预售资金监管系统
智慧建设
智慧工地平台
住建领域综合应用平台
住建领域信用管理平台
智慧工地监管平台专栏
筑目AI智能视频监控系统
服务与合作
鹏业课堂
定制培训
安装算量在线视频
安装算量视频下载
渠道服务
渠道介绍
伙伴风采
加盟方式
战略合作
智慧造价
服务体系
联系方式
智慧房产
服务流程
服务内容
服务电话
智慧建设
服务流程
服务内容
服务电话
走进鹏业
公司概述
公司简介
成长历程
企业文化
鹏业荣誉
联系我们
各地鹏业
招贤纳士
社会招聘
校园招聘
投资者园地
公司公告
定期报告
公司治理
投资者联系方式
资讯动态
information
鹏业新闻 >
行业新闻 >
市场动态 >
成功案例 >
服务动态 >
首页
>
资讯动态
>
行业新闻
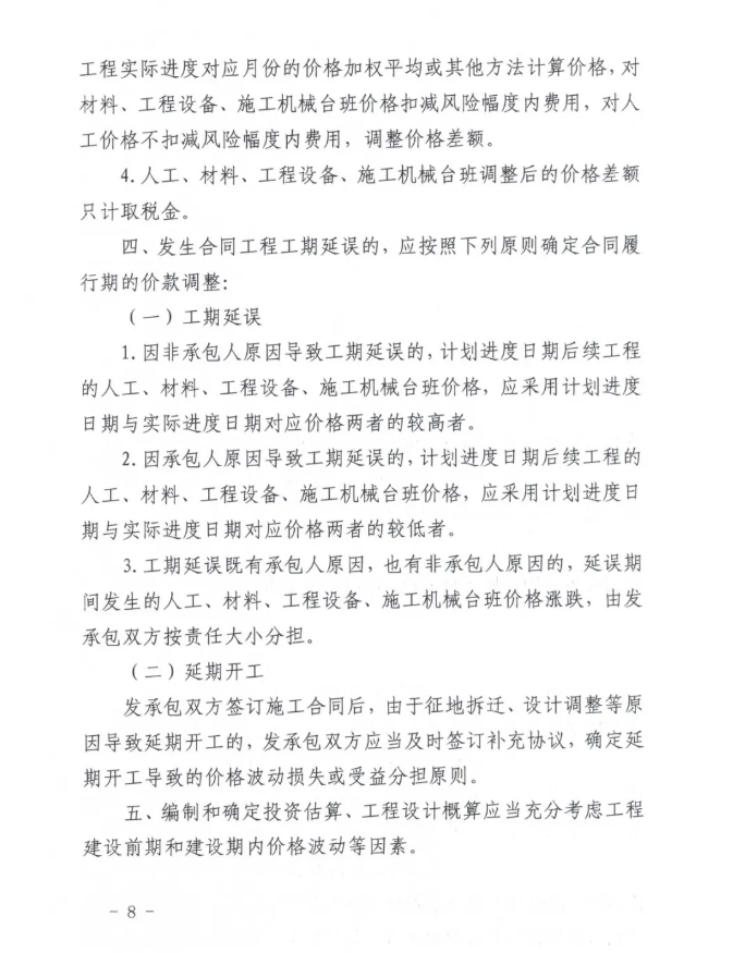
北京市住房和城乡建设委员会印发《关于加强建设工程施工合同中人工、材料等市场价格风险防范与控制的指导意见》的通知
来源:
成都鹏业软件
发布日期:2021-08-18 浏览量:8344
内容来源:北京建设工程造价微信公众号
上一篇:
2020年《四川省建设工程工程量清单计价定额...
下一篇:
北京市住房和城乡建设委员会关于征集2021年...
最新资讯
2026-04-09
西南交通大学希望学院赴鹏业软件开展企业参访研习交流 共探产教融合新路径
2026-04-03
西南交通大学希望学院与鹏业软件签署校企合作协议共筑数智化人才培养新高地
2026-03-30
鹏业软件清明节放假通知
2026-03-26
鹏业软件深化校企合作:产教融合助力西华学子掌握BIM数智化新技能
2026-03-23
成都航空职业技术大学与鹏业软件签署校企合作协议
2026-03-23
成都理工大学工程技术学院与鹏业软件签署校企合作协议
2026-03-16
成都工业学院与鹏业软件签署校企合作协议
2026-03-10
深化产教融合 共育数智人才|成都文理学院与鹏业软件签署校企合作协议
2026-02-13
鹏业软件春节放假通知
2026-01-22
鹏业软件赴四川电子机械职业技术学院开展校企合作交流座谈